
中国美术学院社会美育师资培训
— 色彩专业师训班—
为落实中共中央办公厅、国务院办公厅印发的《关于全面加强和改进新时代学校美育工作的意见》精神,全面加强和改进新时代学校美育工作,提升国内边远民族地区美术教师和社会美术教育从业人员师资执教能力,特开设“中国美术学院社会美育师资培训”色彩专业师训班,欢迎社会艺术爱好者、美术教学岗位的从业人员踊跃报名。
中国美术学院社会美育师资培训色彩专业师训班,由中国美术学院作为指导单位,中国美术学院社会美育学院主办,同时邀请国内知名画家,通过与专家导师们的实地教学、系统专业化训练,创新教学模式,培养速写创作教学专门人才,将高校教育资源与社会人才培养相对接。
中国美术学院社会美育学院
中国美术学院社会美育学院于2023年4月8日中国美术学院建校95周年系列学术活动,暨2023“国美发布”启幕之际挂牌成立。中国美术学院社会美育学院承续蔡元培在国立艺术院开学典礼上“以美的心改造人心,真正地完成人们的生活”的建校初心。从学校美育出发,提倡全面教育和终身教育,弘扬中华传统文化、滋养大众心灵,倡导通过参与社会实践、助力社会发展的学院,联合高校、政府、企业行业协会,实现优质资源的整合、投入与传递,将一个个资源变成连接点,让社会美育的实践成果遍地开花!
组织机构
ORGANIZATION
指导单位
中国美术学院
主办单位
中国美术学院 社会美育学院
中国美术学院社会美术水平考级中心
培训对象
社会艺术爱好者
美术教学岗位的从业人员
授课形式
中国美术学院象山校区艺术大院
授课时间
2024年1月8—12日
报名时间
2024年1月7日
(名额有限,报满即止)
课程概要
Course
本期色彩师训以表现主义绘画理论和实践为培训内容。表现主义绘画创作是当代艺术的最具代表性的先锋流派。表现主义绘画注重情感的迸发,情绪的释放甚至是淋漓尽致的宣泄。通过超越理性的桎梏,领会酒神狄奥尼索斯的迷狂之境。进而获得表现的冲动与创造力的扩张,由此达到艺术表达的张力。表现主义创作在于激发艺术家潜藏的天性与激情,从而迅速造就表现形式,最终形成画面的风格。
表现主义是西方绘画史的重要流派,也是油画艺术发展的一座高峰。从梵高(Vincent Willem van Gogh)、蒙克(Edvard Munch )与苏丁(Chaim Soutine)肇端,往前可以回溯到戈雅(Francisco de Goya)与格列柯(El Greco),往后发展出以凯尔希纳(Ernst Ludwig Kirchner )为代表的德国表现主义、以波洛克(Jackson Pollock)为代表的美国抽象表现主义,以德国巴塞利兹(Georg Baselitz)为代表的新表现主义。如当代画家安塞姆·基弗(Anselm Kiefer)、格哈德·里希特(Gerhard Richter)、奥尔巴赫(Frank Auerbach)、孔索夫(Kossoff)等都属于这个流派。法籍华裔画家赵无极(Zao Wou-Ki)所开创的抒情抽象表现主义油画,也属于表现主义的分支。
授课导师
Instructor

兰友利
兰友利,1975 年出生于江西宜春。1999 年中国美术学院油画系本科毕业。中国美术学院油画研究博士、副教授;中国美术学院图书馆副馆长
2021年 浙江·杭州 谷田美术馆 “七天”策展
2019年 浙江·杭州 光达美术馆 “社群品象——兰友 利绘画作品展”
2018年 浙江·杭州 光达美术馆 “物之华——宋瓷与 静物画”策展
2017年 浙江·杭州 中国美术学院美术馆 “素描即意 图——具象表现绘画素描展”
2014年 上海 上海中华艺术宫与德国路德维希博物馆 “同行——2014 美术馆联合展”之“此在的绘画——中国具象表现绘画二十年”。展览作品:油画《扭动的人物之一》, 水墨作品《行色匆匆之一》与《行色匆匆之二》
2013年 英国·伦敦 英国伦敦摩尔画廊 美国纽约艾瑞德画廊 “悦色青黄——中国当代优秀中青年艺术家联展”
2012年 上海 上海美术馆 “视象的凝聚——中法具象表现绘画特展”
2011年 浙江·杭州 中国美术学院美术馆 “视觉之象——中国美术学院艺术现象学研究所年度展”





授课导师
Instructor

马琦
浙江外国语学院艺术学院副教授。
1994年毕业于中国美术学院油画系。
2005年获中国美术学院油画专业硕士学位。
2012-2013年,中国美术学院访问学者。
2016-2017年, 荷兰ArtEZ艺术大学AKI学院访问学者, 海牙皇家艺术学院访问学者。
2023年 宋韵国风(最葵园艺术中心)
春蚕(杭州回响当代艺术空间)
线场(杭州目艺术空间)
2022年 灿漫天风(最葵园艺术中心)
2021年 在迷宫里(上海马凌画廊;上海廿一当代艺博会;北京HdM画廊)
2018年 入侵未来——国际当代艺术与设计展;(杭州宝龙美术馆)
戊戌小幅作品邀请展(浙江美术馆)
2016年 另一种视野——绘画语言研究展(北京时代美术馆)
2015年 个展:琦妙(杭州击水空间)
2014年 浙江油画大展(宁波美术馆)
2013年 视域江南(浙江美术馆)
2011年 人文江南——吾土吾民系列油画邀请展(浙江美术馆)
2010年 第十届国际水彩交流展(日本新泻市政厅)





授课导师
Instructor

黄河
现为浙江外国语学院国际当代艺术研究所所长。
1974年 出生于浙江乐清
1995年 毕业于中国美术学院附中,
1999年 毕业于中国美术学院油画系,获学士学位,
2006年 获中国美术学院油画硕士学位
2023年 杭州“EUREKA MOMENT-黄河绘画作品展”
杭州“林风隐帘-黄河个人作品展”
2022年 杭州 “艺者风华—浙江油画百年大展”
2019年 杭州 “幽境Looming”黄河绘画作品展
意大利“NEBBIA”黄河绘画作品展
2018年 伦敦“MIST”黄河油画个展
2017年 杭州“河”黄河油画同名个展
2013年 杭州不可复制的喧嚣—黄河油画个展




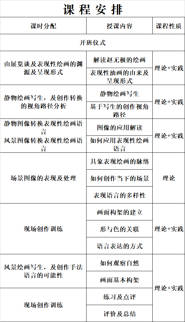
课程安排

证书颁发
完成规定课时学习后经考核由主办方颁发证书

收费标准
2750元/人 含证书费
报名缴费

备注:扫码+注册+报名缴费
报名咨询
中国美术学院社会美术水平考级中心
0571--87311835
杭州博鑫文化传播有限公司
谢老师
15967199804
