
中国美术学院社会美育师资培训班
— 速写—
为落实中共中央办公厅、国务院办公厅印发的《关于全面加强和改进新时代学校美育工作的意见》精神,全面加强和改进新时代学校美育工作,提升国内边远民族地区美术教师和社会美术教育从业人员师资执教能力,特开设“中国美术学院社会美育师资培训班”(速写),欢迎社会艺术爱好者、美术教学岗位的从业人员踊跃报名。
“中国美术学院社会美育师资培训班”(速写),由中国美术学院作为指导单位,中国美术学院社会美育学院主办,同时邀请国内知名画家,通过与专家导师们的在线教学、系统专业化训练,创新教学模式,培养速写创作教学专门人才,将高校教育资源与社会人才培养相对接。
中国美术学院社会美育学院
中国美术学院社会美育学院于2023年4月8日中国美术学院建校95周年系列学术活动,暨2023“国美发布”启幕之际挂牌成立。中国美术学院社会美育学院承续蔡元培在国立艺术院开学典礼上“以美的心改造人心,真正地完成人们的生活”的建校初心。从学校美育出发,提倡全面教育和终身教育,弘扬中华传统文化、滋养大众心灵,倡导通过参与社会实践、助力社会发展的学院,联合高校、政府、企业行业协会,实现优质资源的整合、投入与传递,将一个个资源变成连接点,让社会美育的实践成果遍地开花!
组织机构
ORGANIZATION
指导单位
中国美术学院
主办单位
中国美术学院 社会美育学院
中国美术学院社会美术水平考级中心
培训对象
社会艺术爱好者
美术教学岗位的从业人员
授课形式
线上授课
授课时间
2023年10月16—20日
报名时间
2023年10月13日
(名额有限,报满即止)
授课导师
Instructor

朱卫东
中国美术学院副教授,继续教育学院油雕系主任
1990年毕业于中国美术学院油画系本科
2001年毕业于中国美术学院油画系硕士研究生
2001年至今任教于中国美术学院继续教育学院
参展、获奖:
1988年 全国第二届体育美展
1989年 建国四十周年美展
1990年 首届中国油画精品展
1992年 第二届中国油画展
1995年 法国驻华使馆个展
1999年 第九届全国美展
2000年 北京市青年油画大展铜奖
2001年 中国首届高等美术院校毕业生优秀作品展
2002年 韩国首尔画廊中国油画家作品展
2003年 北京世纪翰墨画廊中韩绘画8人展
2005年 “月映浙潮”2005浙江油画大展铜奖
2006年 木林画廊个展
2007年 凡高画廊个展
2008年 上海——杭州双城油画展
2008年 “融合与创造”中国油画名家邀请展
2009年 十一届全国美展,十二届浙江省美展
2009年 “璀璨山河”浙江省油画大展优秀奖
2011年 “传承与经典”——12人油画展
2012年 张自疑和和她的三个学生(崔小冬 商亚东 朱卫东)油画作品展
2012年 “人文江南——吾土吾民系列油画邀请展
2012年 “三江两岸”油画名家写生作品展
2013年 “视域江南”浙江省油画大展
2013年 “在时代的现场”全国写生美术作品展

作品24.《肖像》

作品19.《协奏 》130×160cm 2012

作品5.《布拉格街上的喷泉》

作品18.《蓝色的期待》100×81cm 2009

作品21.《蓝色和谐 》130×200cm 2007

作品28.《秋实》60×80cm 2006

作品34.《午后的阳光》38×45cm 2012
授课导师
Instructor

陈超历
中国美术学院副教授,硕士研究生导师
浙江省人物画研究会理事、副秘书长
1993年—1997年 中国美术学院附中
1997年—2001年 中央美术学院中国画系人物专业,获学士学位
2001年—2004年 中国美术学院中国画系硕士研究生,获硕士学位
2017年—2022年 中国美术学院中国画系博士研究生,获博士学位,导师吴山明
2004年—至今 任教于中国美术学院
参展、获奖:
2001年 全国美术学院优秀毕业生联展获优秀奖,北京
2002年 浙江省人物画大展获优秀奖 ,杭州
2003年 第三届浙江省青年美展 ,杭州
2004年 第十届全国美术作品展铜奖 ,北京
2005年 十届全国美展韩国巡展,首尔
2006年 “笔墨纸砚”全国青年国画家邀请展,北京
2007年 浙江省第四届青年美术作品展铜奖 ,杭州
2008年 “西湖同年”中国美术学院青年国画家邀请展,深圳
2008年 相约北京2008——东亚视觉艺术展,北京,郑州
2010年 “丹青传情”中国美术学院教师美术作品邀请展
2010年 浙江省中国意笔人物画邀请展,杭州
2011年 浙江”建党”90周年双拥书画展铜奖,杭州
2012年 北京“墨眩”中国当代水墨邀请展
2013年 浙江风格·时代丹青――浙江省优秀美术作品展,杭州
2014年 第十三届江西省美术作品展,南昌
2014年 悦-尚 陈超历作品个展,淄博
2015年 缘起·花开 上海香江第二届工笔水墨展,上海
2015年 中国国家画院“以心接物”——走进学院2015全国高校青年教师中国画作品展,北京
2015年 2015城市艺术行——水墨作品巡展,广州、深圳、珠海、武汉、沈阳等
2016年 陈超历水墨作品展——美国亚利桑那州立大学AMUSEUM,美国凤凰城
2016年 澳大利亚首届全国美术作品展览,悉尼,墨尔本
2017年 “绘事微言--茶间日课”中国美术学院教师作品展, 杭州
2017年 浙江各民主党派迎接十九大“同舟美术名家作品展" 杭州
2018年 “世间新语”陈超历书画作品个展——杭州积翠堂美术馆 杭州
2018年 浙江美术馆“岁朝宓穆”戊戌迎春画展 杭州
2018年 “得时向荣”纪念改革开放40周年,民进浙江省委成立25周年全省开明画院作品展,杭州
2018年 浙江中国人物画研究会中青年推荐展,义乌
2018年 2018吴山明师生展,浦江
2019年 时代传承·心墨相应——当代院风中国美术学院师生作品展 潍坊
2019年 “艺苑撷英·华夏前行”首届全国艺术院校青年中国画作品学术邀请展 北京
2019年 “辉煌”庆祝中华人民共和国成立70周年,浙江美术馆开馆10周年作品展 杭州
2019年 上合之约大美胶州 青岛宝龙美术馆第一届博士学术展 青岛
2020年 “哪里哪里”—恆庐中青年艺术家推介展 杭州
2022年 “青山行不尽-2”唐诗之路艺术展 杭州
2022年 “千古风流”浙江历史文化名人展 杭州
2022年 奋进新征程 喜迎二十大——优秀书画家作品邀请展 杭州
2023年 庆祝民进浙江省委会成立60周年——全省开明画院书画精品展 杭州

昭觉街头所见,65x45cm,2021

凉山彝风,65x45cm,2021

民进浙江第一批会员发展座谈会,230x200cm, 2022

庚子之春,210x130cm,2020

脱下工装亦时尚,138x68cm,2019

憩,240x196cm,2022
授课导师
Instructor

成 瑶
2000年——2004年 中国美术学院视觉传达系 本科
2008年——2011年 中国美术学院油画系第四工作室 硕士研究生
2011年至今 任教于中国美术学院继续教育学院油画专任教师
参展、获奖:
2002年 作品入选“苏州印象”国际海报展 (苏州)
2003年 白金创意 金奖
2004年 毕业创作获王嘉廉奖学金并永久收藏
“CHARLES B.WANG GRADUATION WORKS SCHOLARSHIP AT CHINA ACADEMY OF ART”
2005年 “和谐的魅力”创意摄影大奖赛“青年艺术家” 佳作奖(上海)
2008年 “中日学生作品交流”纸上绘画作品展 (日本)
2008年 “庆祝澳门回归十周年海报展” 优秀奖 (澳门)
2009年 作品《夜景模式》入选“第四届世纪之星”油画展
2010年 作品《杀时间》获“第五届世纪之星”油画大展 佳作奖
2011年 组织参加“续拟日常——八人绘画群展” 东街六号艺术空间
2013年 参加《素手丹青——女性艺术家联展》
“虚拟·嘘”当代艺术展(上海优上艺术空间)
2015年——2023年 “女画家邀请展” 杭州市科技馆
2016年 “回望 创变”浙江当代油画院第四届画展
2017年 油画作品《龟兹佛国遗址与鸠摩罗什》参加联合国教科文组织总部“灵隐之夜”文化交流活动(巴黎)被收藏
2018年 油画作品《巷口记忆》参加油画院展览
2018年 “回望 创变”浙江当代油画院第5届画展
2020年 油画作品《文明之曙》参加“彩笔绘良渚 盛世颂华章”百名中外画家走进良渚古城油画作品展(余杭美术馆)

《苏巴什•山 2》系列 75x51cm 2018 纸本水彩水粉

《苏巴什•山》系列75x51cm 2018 纸本水彩水粉

《苏巴什•山》系列75x51cm 2018 纸本水彩水粉

《西湖》系列38x53cm 2018 纸本水彩水粉

《桑托林》65x92cm 布面油画 2015

布面油画《侧颜 5》38.5x46cm 2016

布面油画《侧颜 3》38.5x46cm 2016

布面油画《THE END》系列二 27x41cm 2016
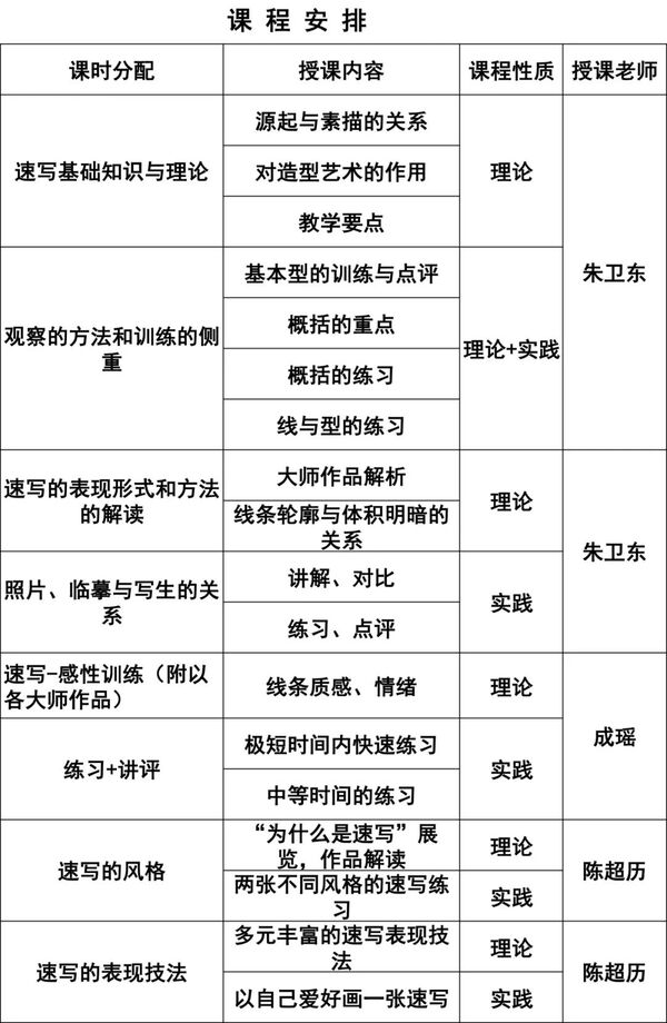
课程安排

证书颁发
完成规定课时学习后经考核由主办方颁发证书

收费标准
2750元/人 含证书费
收款方式
户名:中国美术学院
账户: 1202020409900031766
开户行:工行西湖支行
打款请备注:速写师训班(甘肃站)+姓名+联系方式
报名咨询
中国美术学院社会美术水平考级中心
0571--87311835
甘肃九眼石文化艺术有限公司
王老师 18109424678(微信同号)
地址:甘肃省兰州市城关区民主西路SOHO大厦
报名方式
